英語の時制の一致と仮定法って、最初は複雑に見えるけど実はシンプルなルールがあるんだ。時制の一致は「主節が過去なら従属節も過去に引っ張られる」という感じで、仮定法は「現実じゃない話をするときの特別な動詞の形」って覚えておこう。
Înscrie-te pentru a vedea CONȚINUTULE gratuit!
Acces la toate documentele
Îmbunătățește notele tale!
Alătură-te milioanelor de elevi
Knowunity AI
Mai mult
Materii
Triangle Congruence and Similarity Theorems
Triangle Properties and Classification
Linear Equations and Graphs
Geometric Angle Relationships
Trigonometric Functions and Identities
Equation Solving Techniques
Circle Geometry Fundamentals
Division Operations and Methods
Basic Differentiation Rules
Exponent and Logarithm Properties
Afișează toate materiile
Human Organ Systems
Reproductive Cell Cycles
Biological Sciences Subdisciplines
Cellular Energy Metabolism
Autotrophic Energy Processes
Inheritance Patterns and Principles
Biomolecular Structure and Organization
Cell Cycle and Division Mechanics
Cellular Organization and Development
Biological Structural Organization
Afișează toate materiile
Chemical Sciences and Applications
Atomic Structure and Composition
Molecular Electron Structure Representation
Atomic Electron Behavior
Matter Properties and Water
Mole Concept and Calculations
Gas Laws and Behavior
Periodic Table Organization
Chemical Thermodynamics Fundamentals
Chemical Bond Types and Properties
Afișează toate materiile
European Renaissance and Enlightenment
European Cultural Movements 800-1920
American Revolution Era 1763-1797
American Civil War 1861-1865
Global Imperial Systems
Mongol and Chinese Dynasties
U.S. Presidents and World Leaders
Historical Sources and Documentation
World Wars Era and Impact
World Religious Systems
Afișează toate materiile
Classic and Contemporary Novels
Literary Character Analysis
Rhetorical Theory and Practice
Classic Literary Narratives
Reading Analysis and Interpretation
Narrative Structure and Techniques
English Language Components
Influential English-Language Authors
Basic Sentence Structure
Narrative Voice and Perspective
Afișează toate materiile
30
•
Actualizat Mar 18, 2026
•
英語の時制の一致と仮定法って、最初は複雑に見えるけど実はシンプルなルールがあるんだ。時制の一致は「主節が過去なら従属節も過去に引っ張られる」という感じで、仮定法は「現実じゃない話をするときの特別な動詞の形」って覚えておこう。






長文読解や英作文で絶対に必要なスキルが時制の一致と仮定法だよ。時制の一致は事実を述べるとき、仮定法は「もし〜だったら」という空想や願望を話すときに使うんだ。
時制の一致は主節の動詞が過去形なら、従属節も過去形や過去完了形になるというルール。例えば「He says that he is busy.」が「He said that he was busy.」に変わる感じ。
仮定法のポイントは、文の「形」が示す時制と実際の「意味」がズレてること。仮定法過去は形は過去形だけど現在のことを、仮定法過去完了は形は過去完了形だけど過去のことを表すんだ。
覚えておこう! 仮定法では動詞の形を一つ過去にずらすのが基本イメージ

時制の一致は主節の動詞に従属節が引っ張られるイメージで覚えよう。「I think that she will come.」が「I thought that she would come.」になるように、willがwouldに変化するんだ。
でも例外もある!普遍の真理や歴史上の事実は主節が過去形でも従属節はそのまま。「We learned that the earth is round.」みたいに、地球が丸いのは変わらない事実だからisのままなんだ。
「My teacher told us that the Second World War ended in 1945.」も歴史的事実だからendedのまま。この例外は結構テストに出るから要注意!
テストのコツ 普遍の真理と歴史的事実の例外は頻出問題だよ

仮定法は現実じゃない話をするための特別な形だよ。仮定法過去は「If + 過去形, S + would/could + 原形」で現在の事実に反する仮定を表す。「If I were you, I would not do that.」みたいな感じ。
仮定法過去完了は「If + had + 過去分詞, S + would/could + have + 過去分詞」で過去の事実に反する仮定を表すんだ。超重要なのは、仮定法過去のif節でbe動詞を使うときは主語がI, he, sheでもwereを使うこと!
口語ではwasも使われるけど、テストでは絶対にwereを書こう。この使い分けができるだけで点数アップ間違いなし。
絶対覚える! 仮定法過去のbe動詞は主語に関係なく「were」

I wishは「〜だったらなあ」という願望を表す表現。「I wish + 過去形」で現在の実現不可能な願望、「I wish + had + 過去分詞」で過去の後悔を表すよ。
「I wish I had more time.」は「もっと時間があればなあ」、「I wish I had studied harder.」は「もっと勉強しておけばよかった」という意味。現実との対比を意識するのがコツ。
as if / as thoughは「まるで〜かのように」という意味。「He talks as if he knew everything.」は現在の事実に反するたとえ、「She looked as if she had seen a ghost.」は過去の事実に反するたとえなんだ。
実践のコツ 現実と仮定を対比させて考えると理解しやすいよ

練習で理解を深めよう!事実「I am not a bird, so I can't fly.」を仮定法にすると「If I were a bird, I could fly.」になる。amがwereに、can'tがcouldに変わってるのが分かるよね。
過去の仮定なら「I didn't get up early, so I missed the train.」が「If I had gotten up early, I would not have missed the train.」になる。didn't get upがhad gottenに変化してるのがポイント。
テストで注意すべきは、would, could, mightの使い分け。wouldは推量、couldは可能性、mightは推量を表すんだ。また「もし明日雨が降ったら」みたいな未来の可能性は仮定法じゃなくて普通の条件文だから要注意!
テスト対策 動詞の形を正しく選ぶ問題と直説法から仮定法への書き換え問題が頻出だよ
Companionul nostru AI este creat special pentru nevoile studenților. Bazându-ne pe milioanele de materiale de pe platformă, putem oferi răspunsuri exacte și relevante pentru studenți. Dar nu este vorba doar despre răspunsuri, companionul este mai ales despre ghidarea studenților prin provocările zilnice de învățare, cu planuri de studiu personalizate, chestionare sau conținuturi în chat și personalizare 100% bazată pe abilitățile și evoluțiile studenților.
Aplicația este disponibilă în Google Play Store și Apple App Store.
Da! Bucură-te de access la materiale de studiu, conectează-te cu alți elevi, și primește ajutor instant - toate acestea la un click distanță. În plus, câștigă puncte ca să deblochezi mai multe funcționalități!
App Store
Google Play
Aplicația este foarte ușor de utilizat și bine concepută. Am găsit tot ce căutam până acum și am reușit să învăț multe din prezentări! Cu siguranță voi folosi aplicația pentru o temă la clasă! Și desigur, ajută mult ca sursă de inspirație.
Ștefan S
utilizator iOS
Această aplicație este super. Sunt atât de multe materiale de studiu și ajutor pentru elevi [...]. Materia mea mai problematică este franceza, de exemplu, și aplicația oferă foarte multe materiale ajutătoare. Mulțumită acestei aplicații, mi-am îmbunătățit franceza. Aș recomanda-o oricui.
Samantha Klich
utilizator Android
Wow, sunt cu adevărat impresionat. Am încercat aplicația pentru că am văzut-o promovată de multe ori și am rămas uimit. Aceasta este AJUTORUL de care ai nevoie pentru școală și, mai presus de toate, oferă atât de multe lucruri, precum exerciții și fișe de informații, care mi-au fost FOARTE de ajutor.
Anna
utilizator iOS
Te ajută să înveți foarte repede și ști foarte bine ce ai dori tu să înveți, vă recomand cu drag să încercați și să învățați mai repede.!
Thomas R
utilizator iOS
Foarte bună aplicația!!!! Mă ajută să înțeleg mult mai bine lecțiile și temele le termin mult mai repede.👍❤️
Paul P
utilizator Android
Te ajută foarte bine la teme acest robot,recomand!
David K
utilizator iOS
Aplicația e grozavă! Tot ce trebuie să fac este să introduc subiectul în bara de căutare și primesc răspunsul foarte rapid. Nu mai trebuie să mă uit la 10 videoclipuri pe YouTube pentru a înțelege ceva, deci îmi economisesc timpul. Super recomandat!
Sudenaz Ocak
utilizator Android
La școală eram chiar slab la matematică, dar datorită aplicației, mă descurc mai bine acum. Sunt atât de recunoscător că ai creat aplicația.
Greenlight Bonnie
utilizator Android
Această aplicație e super interesantă și seamănă ca tiktok-ul doar că tu ai doar teorie și explicații.
Karla S
utilizator Android
Nu mai trebuie să stau cu orele să învăț după caiet când pot să citesc de 2 ori lecțiile care apar aici și iau 10 la test ! Knowunity m-a ajutat să iau nota 9,20 la română ! Voi recomanda ff tare aceasta aplicate , să nu uităm ca are și chat GPT !👍🏻
Denisa B
utilizator iOS
CHESTIONARELE ȘI FLASHCARD-URILE SUNT ATÂT DE UTILE ȘI IUBESC Knowunity AI. E LITERALMENTE CA CHATGPT DOAR CĂ MAI DEȘTEPT!! M-A AJUTAT ȘI CU PROBLEMELE MELE CU MASCARA!! PLUS CU MATERIILE MELE ADEVĂRATE! EVIDENT 😍😁😲🤑💗✨🎀😮
Sarah L
utilizator Android
Este foarte bună te ajută la teme te face să înțelegi lecțiile am înțeles o lecție în 20 de minute i singură nu reușeam să o învăț dar cu Knowunity am învățat-o foarte ușor
Alessia V
utilizator iOS
Aplicația este foarte ușor de utilizat și bine concepută. Am găsit tot ce căutam până acum și am reușit să învăț multe din prezentări! Cu siguranță voi folosi aplicația pentru o temă la clasă! Și desigur, ajută mult ca sursă de inspirație.
Ștefan S
utilizator iOS
Această aplicație este super. Sunt atât de multe materiale de studiu și ajutor pentru elevi [...]. Materia mea mai problematică este franceza, de exemplu, și aplicația oferă foarte multe materiale ajutătoare. Mulțumită acestei aplicații, mi-am îmbunătățit franceza. Aș recomanda-o oricui.
Samantha Klich
utilizator Android
Wow, sunt cu adevărat impresionat. Am încercat aplicația pentru că am văzut-o promovată de multe ori și am rămas uimit. Aceasta este AJUTORUL de care ai nevoie pentru școală și, mai presus de toate, oferă atât de multe lucruri, precum exerciții și fișe de informații, care mi-au fost FOARTE de ajutor.
Anna
utilizator iOS
Te ajută să înveți foarte repede și ști foarte bine ce ai dori tu să înveți, vă recomand cu drag să încercați și să învățați mai repede.!
Thomas R
utilizator iOS
Foarte bună aplicația!!!! Mă ajută să înțeleg mult mai bine lecțiile și temele le termin mult mai repede.👍❤️
Paul P
utilizator Android
Te ajută foarte bine la teme acest robot,recomand!
David K
utilizator iOS
Aplicația e grozavă! Tot ce trebuie să fac este să introduc subiectul în bara de căutare și primesc răspunsul foarte rapid. Nu mai trebuie să mă uit la 10 videoclipuri pe YouTube pentru a înțelege ceva, deci îmi economisesc timpul. Super recomandat!
Sudenaz Ocak
utilizator Android
La școală eram chiar slab la matematică, dar datorită aplicației, mă descurc mai bine acum. Sunt atât de recunoscător că ai creat aplicația.
Greenlight Bonnie
utilizator Android
Această aplicație e super interesantă și seamănă ca tiktok-ul doar că tu ai doar teorie și explicații.
Karla S
utilizator Android
Nu mai trebuie să stau cu orele să învăț după caiet când pot să citesc de 2 ori lecțiile care apar aici și iau 10 la test ! Knowunity m-a ajutat să iau nota 9,20 la română ! Voi recomanda ff tare aceasta aplicate , să nu uităm ca are și chat GPT !👍🏻
Denisa B
utilizator iOS
CHESTIONARELE ȘI FLASHCARD-URILE SUNT ATÂT DE UTILE ȘI IUBESC Knowunity AI. E LITERALMENTE CA CHATGPT DOAR CĂ MAI DEȘTEPT!! M-A AJUTAT ȘI CU PROBLEMELE MELE CU MASCARA!! PLUS CU MATERIILE MELE ADEVĂRATE! EVIDENT 😍😁😲🤑💗✨🎀😮
Sarah L
utilizator Android
Este foarte bună te ajută la teme te face să înțelegi lecțiile am înțeles o lecție în 20 de minute i singură nu reușeam să o învăț dar cu Knowunity am învățat-o foarte ușor
Alessia V
utilizator iOS
英語の時制の一致と仮定法って、最初は複雑に見えるけど実はシンプルなルールがあるんだ。時制の一致は「主節が過去なら従属節も過去に引っ張られる」という感じで、仮定法は「現実じゃない話をするときの特別な動詞の形」って覚えておこう。

Acces la toate documentele
Îmbunătățește notele tale!
Alătură-te milioanelor de elevi
長文読解や英作文で絶対に必要なスキルが時制の一致と仮定法だよ。時制の一致は事実を述べるとき、仮定法は「もし〜だったら」という空想や願望を話すときに使うんだ。
時制の一致は主節の動詞が過去形なら、従属節も過去形や過去完了形になるというルール。例えば「He says that he is busy.」が「He said that he was busy.」に変わる感じ。
仮定法のポイントは、文の「形」が示す時制と実際の「意味」がズレてること。仮定法過去は形は過去形だけど現在のことを、仮定法過去完了は形は過去完了形だけど過去のことを表すんだ。
覚えておこう! 仮定法では動詞の形を一つ過去にずらすのが基本イメージ

Acces la toate documentele
Îmbunătățește notele tale!
Alătură-te milioanelor de elevi
時制の一致は主節の動詞に従属節が引っ張られるイメージで覚えよう。「I think that she will come.」が「I thought that she would come.」になるように、willがwouldに変化するんだ。
でも例外もある!普遍の真理や歴史上の事実は主節が過去形でも従属節はそのまま。「We learned that the earth is round.」みたいに、地球が丸いのは変わらない事実だからisのままなんだ。
「My teacher told us that the Second World War ended in 1945.」も歴史的事実だからendedのまま。この例外は結構テストに出るから要注意!
テストのコツ 普遍の真理と歴史的事実の例外は頻出問題だよ

Acces la toate documentele
Îmbunătățește notele tale!
Alătură-te milioanelor de elevi
仮定法は現実じゃない話をするための特別な形だよ。仮定法過去は「If + 過去形, S + would/could + 原形」で現在の事実に反する仮定を表す。「If I were you, I would not do that.」みたいな感じ。
仮定法過去完了は「If + had + 過去分詞, S + would/could + have + 過去分詞」で過去の事実に反する仮定を表すんだ。超重要なのは、仮定法過去のif節でbe動詞を使うときは主語がI, he, sheでもwereを使うこと!
口語ではwasも使われるけど、テストでは絶対にwereを書こう。この使い分けができるだけで点数アップ間違いなし。
絶対覚える! 仮定法過去のbe動詞は主語に関係なく「were」

Acces la toate documentele
Îmbunătățește notele tale!
Alătură-te milioanelor de elevi
I wishは「〜だったらなあ」という願望を表す表現。「I wish + 過去形」で現在の実現不可能な願望、「I wish + had + 過去分詞」で過去の後悔を表すよ。
「I wish I had more time.」は「もっと時間があればなあ」、「I wish I had studied harder.」は「もっと勉強しておけばよかった」という意味。現実との対比を意識するのがコツ。
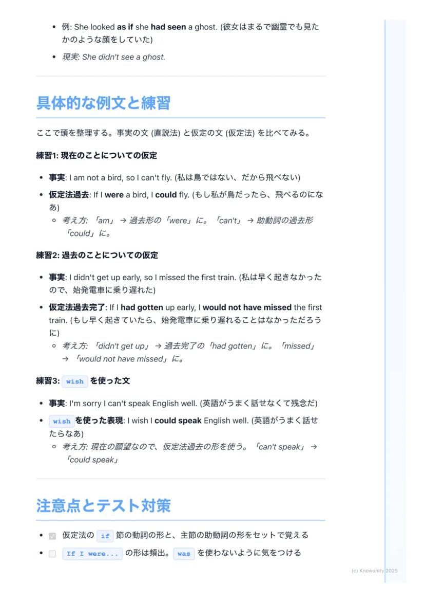
as if / as thoughは「まるで〜かのように」という意味。「He talks as if he knew everything.」は現在の事実に反するたとえ、「She looked as if she had seen a ghost.」は過去の事実に反するたとえなんだ。
実践のコツ 現実と仮定を対比させて考えると理解しやすいよ

Acces la toate documentele
Îmbunătățește notele tale!
Alătură-te milioanelor de elevi
練習で理解を深めよう!事実「I am not a bird, so I can't fly.」を仮定法にすると「If I were a bird, I could fly.」になる。amがwereに、can'tがcouldに変わってるのが分かるよね。
過去の仮定なら「I didn't get up early, so I missed the train.」が「If I had gotten up early, I would not have missed the train.」になる。didn't get upがhad gottenに変化してるのがポイント。
テストで注意すべきは、would, could, mightの使い分け。wouldは推量、couldは可能性、mightは推量を表すんだ。また「もし明日雨が降ったら」みたいな未来の可能性は仮定法じゃなくて普通の条件文だから要注意!
テスト対策 動詞の形を正しく選ぶ問題と直説法から仮定法への書き換え問題が頻出だよ
Companionul nostru AI este creat special pentru nevoile studenților. Bazându-ne pe milioanele de materiale de pe platformă, putem oferi răspunsuri exacte și relevante pentru studenți. Dar nu este vorba doar despre răspunsuri, companionul este mai ales despre ghidarea studenților prin provocările zilnice de învățare, cu planuri de studiu personalizate, chestionare sau conținuturi în chat și personalizare 100% bazată pe abilitățile și evoluțiile studenților.
Aplicația este disponibilă în Google Play Store și Apple App Store.
Da! Bucură-te de access la materiale de studiu, conectează-te cu alți elevi, și primește ajutor instant - toate acestea la un click distanță. În plus, câștigă puncte ca să deblochezi mai multe funcționalități!
0
Instrumente inteligente NOU
Transformă această notiță în: ✓ 50+ întrebări de exersare ✓ Flashcard-uri interactive ✓ Examen de practică complet ✓ Planuri de eseu
App Store
Google Play
Aplicația este foarte ușor de utilizat și bine concepută. Am găsit tot ce căutam până acum și am reușit să învăț multe din prezentări! Cu siguranță voi folosi aplicația pentru o temă la clasă! Și desigur, ajută mult ca sursă de inspirație.
Ștefan S
utilizator iOS
Această aplicație este super. Sunt atât de multe materiale de studiu și ajutor pentru elevi [...]. Materia mea mai problematică este franceza, de exemplu, și aplicația oferă foarte multe materiale ajutătoare. Mulțumită acestei aplicații, mi-am îmbunătățit franceza. Aș recomanda-o oricui.
Samantha Klich
utilizator Android
Wow, sunt cu adevărat impresionat. Am încercat aplicația pentru că am văzut-o promovată de multe ori și am rămas uimit. Aceasta este AJUTORUL de care ai nevoie pentru școală și, mai presus de toate, oferă atât de multe lucruri, precum exerciții și fișe de informații, care mi-au fost FOARTE de ajutor.
Anna
utilizator iOS
Te ajută să înveți foarte repede și ști foarte bine ce ai dori tu să înveți, vă recomand cu drag să încercați și să învățați mai repede.!
Thomas R
utilizator iOS
Foarte bună aplicația!!!! Mă ajută să înțeleg mult mai bine lecțiile și temele le termin mult mai repede.👍❤️
Paul P
utilizator Android
Te ajută foarte bine la teme acest robot,recomand!
David K
utilizator iOS
Aplicația e grozavă! Tot ce trebuie să fac este să introduc subiectul în bara de căutare și primesc răspunsul foarte rapid. Nu mai trebuie să mă uit la 10 videoclipuri pe YouTube pentru a înțelege ceva, deci îmi economisesc timpul. Super recomandat!
Sudenaz Ocak
utilizator Android
La școală eram chiar slab la matematică, dar datorită aplicației, mă descurc mai bine acum. Sunt atât de recunoscător că ai creat aplicația.
Greenlight Bonnie
utilizator Android
Această aplicație e super interesantă și seamănă ca tiktok-ul doar că tu ai doar teorie și explicații.
Karla S
utilizator Android
Nu mai trebuie să stau cu orele să învăț după caiet când pot să citesc de 2 ori lecțiile care apar aici și iau 10 la test ! Knowunity m-a ajutat să iau nota 9,20 la română ! Voi recomanda ff tare aceasta aplicate , să nu uităm ca are și chat GPT !👍🏻
Denisa B
utilizator iOS
CHESTIONARELE ȘI FLASHCARD-URILE SUNT ATÂT DE UTILE ȘI IUBESC Knowunity AI. E LITERALMENTE CA CHATGPT DOAR CĂ MAI DEȘTEPT!! M-A AJUTAT ȘI CU PROBLEMELE MELE CU MASCARA!! PLUS CU MATERIILE MELE ADEVĂRATE! EVIDENT 😍😁😲🤑💗✨🎀😮
Sarah L
utilizator Android
Este foarte bună te ajută la teme te face să înțelegi lecțiile am înțeles o lecție în 20 de minute i singură nu reușeam să o învăț dar cu Knowunity am învățat-o foarte ușor
Alessia V
utilizator iOS
Aplicația este foarte ușor de utilizat și bine concepută. Am găsit tot ce căutam până acum și am reușit să învăț multe din prezentări! Cu siguranță voi folosi aplicația pentru o temă la clasă! Și desigur, ajută mult ca sursă de inspirație.
Ștefan S
utilizator iOS
Această aplicație este super. Sunt atât de multe materiale de studiu și ajutor pentru elevi [...]. Materia mea mai problematică este franceza, de exemplu, și aplicația oferă foarte multe materiale ajutătoare. Mulțumită acestei aplicații, mi-am îmbunătățit franceza. Aș recomanda-o oricui.
Samantha Klich
utilizator Android
Wow, sunt cu adevărat impresionat. Am încercat aplicația pentru că am văzut-o promovată de multe ori și am rămas uimit. Aceasta este AJUTORUL de care ai nevoie pentru școală și, mai presus de toate, oferă atât de multe lucruri, precum exerciții și fișe de informații, care mi-au fost FOARTE de ajutor.
Anna
utilizator iOS
Te ajută să înveți foarte repede și ști foarte bine ce ai dori tu să înveți, vă recomand cu drag să încercați și să învățați mai repede.!
Thomas R
utilizator iOS
Foarte bună aplicația!!!! Mă ajută să înțeleg mult mai bine lecțiile și temele le termin mult mai repede.👍❤️
Paul P
utilizator Android
Te ajută foarte bine la teme acest robot,recomand!
David K
utilizator iOS
Aplicația e grozavă! Tot ce trebuie să fac este să introduc subiectul în bara de căutare și primesc răspunsul foarte rapid. Nu mai trebuie să mă uit la 10 videoclipuri pe YouTube pentru a înțelege ceva, deci îmi economisesc timpul. Super recomandat!
Sudenaz Ocak
utilizator Android
La școală eram chiar slab la matematică, dar datorită aplicației, mă descurc mai bine acum. Sunt atât de recunoscător că ai creat aplicația.
Greenlight Bonnie
utilizator Android
Această aplicație e super interesantă și seamănă ca tiktok-ul doar că tu ai doar teorie și explicații.
Karla S
utilizator Android
Nu mai trebuie să stau cu orele să învăț după caiet când pot să citesc de 2 ori lecțiile care apar aici și iau 10 la test ! Knowunity m-a ajutat să iau nota 9,20 la română ! Voi recomanda ff tare aceasta aplicate , să nu uităm ca are și chat GPT !👍🏻
Denisa B
utilizator iOS
CHESTIONARELE ȘI FLASHCARD-URILE SUNT ATÂT DE UTILE ȘI IUBESC Knowunity AI. E LITERALMENTE CA CHATGPT DOAR CĂ MAI DEȘTEPT!! M-A AJUTAT ȘI CU PROBLEMELE MELE CU MASCARA!! PLUS CU MATERIILE MELE ADEVĂRATE! EVIDENT 😍😁😲🤑💗✨🎀😮
Sarah L
utilizator Android
Este foarte bună te ajută la teme te face să înțelegi lecțiile am înțeles o lecție în 20 de minute i singură nu reușeam să o învăț dar cu Knowunity am învățat-o foarte ușor
Alessia V
utilizator iOS