化学の計算って難しそう?でも実は、**モル(mol)**という単位を理解すれば、目に見えない原子や分子の世界と、実際に測れる質量や体積を簡単につなげることができるんだ。化学反応の量的計算は、たった3つのステップで解けるようになる!
Înscrie-te pentru a vedea CONȚINUTULE gratuit!
Acces la toate documentele
Îmbunătățește notele tale!
Alătură-te milioanelor de elevi
Knowunity AI
Mai mult
Materii
Triangle Congruence and Similarity Theorems
Triangle Properties and Classification
Linear Equations and Graphs
Geometric Angle Relationships
Trigonometric Functions and Identities
Equation Solving Techniques
Circle Geometry Fundamentals
Division Operations and Methods
Basic Differentiation Rules
Exponent and Logarithm Properties
Afișează toate materiile
Human Organ Systems
Reproductive Cell Cycles
Biological Sciences Subdisciplines
Cellular Energy Metabolism
Autotrophic Energy Processes
Inheritance Patterns and Principles
Biomolecular Structure and Organization
Cell Cycle and Division Mechanics
Cellular Organization and Development
Biological Structural Organization
Afișează toate materiile
Chemical Sciences and Applications
Atomic Structure and Composition
Molecular Electron Structure Representation
Atomic Electron Behavior
Matter Properties and Water
Mole Concept and Calculations
Gas Laws and Behavior
Periodic Table Organization
Chemical Thermodynamics Fundamentals
Chemical Bond Types and Properties
Afișează toate materiile
European Renaissance and Enlightenment
European Cultural Movements 800-1920
American Revolution Era 1763-1797
American Civil War 1861-1865
Global Imperial Systems
Mongol and Chinese Dynasties
U.S. Presidents and World Leaders
Historical Sources and Documentation
World Wars Era and Impact
World Religious Systems
Afișează toate materiile
Classic and Contemporary Novels
Literary Character Analysis
Rhetorical Theory and Practice
Classic Literary Narratives
Reading Analysis and Interpretation
Narrative Structure and Techniques
English Language Components
Influential English-Language Authors
Basic Sentence Structure
Narrative Voice and Perspective
Afișează toate materiile
62
•
Actualizat May 13, 2026
•
化学の計算って難しそう?でも実は、**モル(mol)**という単位を理解すれば、目に見えない原子や分子の世界と、実際に測れる質量や体積を簡単につなげることができるんだ。化学反応の量的計算は、たった3つのステップで解けるようになる!







原子や分子は超小さいから、一つずつ数えたり重さを測ったりするのは無理だよね。そこで登場するのが**モル(mol)**という単位!これを使えば、見えない原子の世界と実際の実験をつなげられる。
アボガドロ定数(6.02×10²³個/mol)がキーポイント。どんな粒子でも1mol集まると、必ずこの数になる。水分子でも塩の粒でも同じ!
**物質量(mol)**は「粒子の個数÷アボガドロ定数」で計算できる。これが化学計算の基本単位になるから、しっかり覚えよう。
💡 覚えておこう: 1mol = 6.02×10²³個(どんな粒子でも同じ!)

原子量・分子量・式量は全部「相対的な重さ」を表していて、単位はない。でもモル質量は「g/mol」の単位がついて、実際の計算で使える形になる。
計算のコツは、原子量に「g/mol」をつけるとモル質量になることを覚えること!
💡 計算のコツ: 原子量18 → モル質量18g/mol(数値は同じ!)

**物質量(mol)**を中心にして、質量・粒子数・気体の体積が全部つながっている。この関係を覚えれば、どんな変換でもできるようになる。
3つの重要な公式:
特に気体の22.4L/molは標準状態(0℃、1気圧)でしか使えないから注意!液体や固体には絶対に使っちゃダメ。
💡 注意: 22.4L/molは標準状態の気体だけ!他の条件では使えない

化学反応式の係数って、実はすごく重要!この係数の比 = 物質量(mol)の比になるんだ。質量の比じゃないから間違えないで。
例:CH₄ + 2O₂ → CO₂ + 2H₂O 係数の比 1:2:1:2 = mol比 1:2:1:2
つまり、1molのメタンが反応すると、2molの酸素が必要で、1molの二酸化炭素と2molの水ができる。
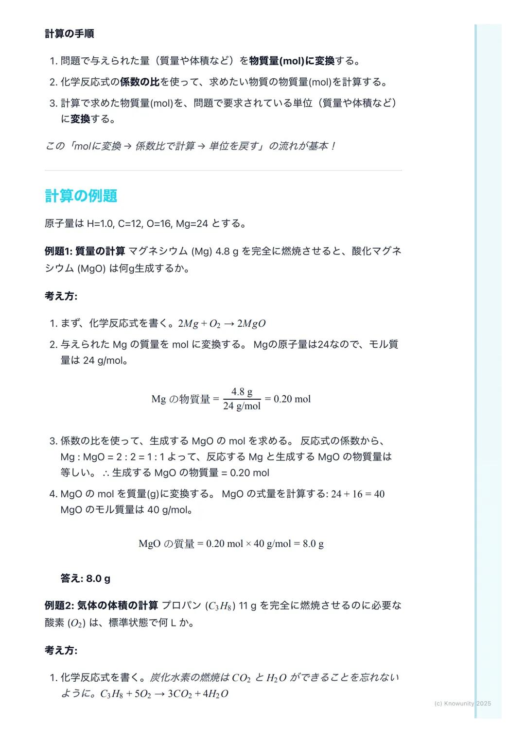
計算の3ステップが超重要:
💡 最重要: 係数の比 = mol比(質量比じゃない!)

例題1: Mg 4.8gを燃焼させると、MgOは何g生成する?
ステップ1: Mgをmolに変換 → 4.8g ÷ 24g/mol = 0.20mol ステップ2: 反応式 2Mg + O₂ → 2MgO から、Mg:MgO = 1:1 ステップ3: MgOの質量 → 0.20mol × 40g/mol = 8.0g
例題2: C₃H₈ 11gを燃焼させるのに必要なO₂の体積(標準状態)は?
ステップ1: C₃H₈をmolに変換 → 11g ÷ 44g/mol = 0.25mol ステップ2: 反応式から C₃H₈:O₂ = 1:5 → O₂は 0.25mol × 5 = 1.25mol ステップ3: 体積に変換 → 1.25mol × 22.4L/mol = 28L
💡 計算のコツ: 単位を必ず書いて、3ステップを確実に実行!

テストでよくあるミス:
覚えておくべき原子量:H=1, C=12, N=14, O=16, Na=23, S=32, Cl=35.5, Ca=40
要点整理:
💡 合格への道: この3ステップを問題集でたくさん練習すれば必ずできる!
Companionul nostru AI este creat special pentru nevoile studenților. Bazându-ne pe milioanele de materiale de pe platformă, putem oferi răspunsuri exacte și relevante pentru studenți. Dar nu este vorba doar despre răspunsuri, companionul este mai ales despre ghidarea studenților prin provocările zilnice de învățare, cu planuri de studiu personalizate, chestionare sau conținuturi în chat și personalizare 100% bazată pe abilitățile și evoluțiile studenților.
Aplicația este disponibilă în Google Play Store și Apple App Store.
Da! Bucură-te de access la materiale de studiu, conectează-te cu alți elevi, și primește ajutor instant - toate acestea la un click distanță. În plus, câștigă puncte ca să deblochezi mai multe funcționalități!
App Store
Google Play
Aplicația este foarte ușor de utilizat și bine concepută. Am găsit tot ce căutam până acum și am reușit să învăț multe din prezentări! Cu siguranță voi folosi aplicația pentru o temă la clasă! Și desigur, ajută mult ca sursă de inspirație.
Ștefan S
utilizator iOS
Această aplicație este super. Sunt atât de multe materiale de studiu și ajutor pentru elevi [...]. Materia mea mai problematică este franceza, de exemplu, și aplicația oferă foarte multe materiale ajutătoare. Mulțumită acestei aplicații, mi-am îmbunătățit franceza. Aș recomanda-o oricui.
Samantha Klich
utilizator Android
Wow, sunt cu adevărat impresionat. Am încercat aplicația pentru că am văzut-o promovată de multe ori și am rămas uimit. Aceasta este AJUTORUL de care ai nevoie pentru școală și, mai presus de toate, oferă atât de multe lucruri, precum exerciții și fișe de informații, care mi-au fost FOARTE de ajutor.
Anna
utilizator iOS
Te ajută să înveți foarte repede și ști foarte bine ce ai dori tu să înveți, vă recomand cu drag să încercați și să învățați mai repede.!
Thomas R
utilizator iOS
Foarte bună aplicația!!!! Mă ajută să înțeleg mult mai bine lecțiile și temele le termin mult mai repede.👍❤️
Paul P
utilizator Android
Te ajută foarte bine la teme acest robot,recomand!
David K
utilizator iOS
Aplicația e grozavă! Tot ce trebuie să fac este să introduc subiectul în bara de căutare și primesc răspunsul foarte rapid. Nu mai trebuie să mă uit la 10 videoclipuri pe YouTube pentru a înțelege ceva, deci îmi economisesc timpul. Super recomandat!
Sudenaz Ocak
utilizator Android
La școală eram chiar slab la matematică, dar datorită aplicației, mă descurc mai bine acum. Sunt atât de recunoscător că ai creat aplicația.
Greenlight Bonnie
utilizator Android
Această aplicație e super interesantă și seamănă ca tiktok-ul doar că tu ai doar teorie și explicații.
Karla S
utilizator Android
Nu mai trebuie să stau cu orele să învăț după caiet când pot să citesc de 2 ori lecțiile care apar aici și iau 10 la test ! Knowunity m-a ajutat să iau nota 9,20 la română ! Voi recomanda ff tare aceasta aplicate , să nu uităm ca are și chat GPT !👍🏻
Denisa B
utilizator iOS
CHESTIONARELE ȘI FLASHCARD-URILE SUNT ATÂT DE UTILE ȘI IUBESC Knowunity AI. E LITERALMENTE CA CHATGPT DOAR CĂ MAI DEȘTEPT!! M-A AJUTAT ȘI CU PROBLEMELE MELE CU MASCARA!! PLUS CU MATERIILE MELE ADEVĂRATE! EVIDENT 😍😁😲🤑💗✨🎀😮
Sarah L
utilizator Android
Este foarte bună te ajută la teme te face să înțelegi lecțiile am înțeles o lecție în 20 de minute i singură nu reușeam să o învăț dar cu Knowunity am învățat-o foarte ușor
Alessia V
utilizator iOS
Aplicația este foarte ușor de utilizat și bine concepută. Am găsit tot ce căutam până acum și am reușit să învăț multe din prezentări! Cu siguranță voi folosi aplicația pentru o temă la clasă! Și desigur, ajută mult ca sursă de inspirație.
Ștefan S
utilizator iOS
Această aplicație este super. Sunt atât de multe materiale de studiu și ajutor pentru elevi [...]. Materia mea mai problematică este franceza, de exemplu, și aplicația oferă foarte multe materiale ajutătoare. Mulțumită acestei aplicații, mi-am îmbunătățit franceza. Aș recomanda-o oricui.
Samantha Klich
utilizator Android
Wow, sunt cu adevărat impresionat. Am încercat aplicația pentru că am văzut-o promovată de multe ori și am rămas uimit. Aceasta este AJUTORUL de care ai nevoie pentru școală și, mai presus de toate, oferă atât de multe lucruri, precum exerciții și fișe de informații, care mi-au fost FOARTE de ajutor.
Anna
utilizator iOS
Te ajută să înveți foarte repede și ști foarte bine ce ai dori tu să înveți, vă recomand cu drag să încercați și să învățați mai repede.!
Thomas R
utilizator iOS
Foarte bună aplicația!!!! Mă ajută să înțeleg mult mai bine lecțiile și temele le termin mult mai repede.👍❤️
Paul P
utilizator Android
Te ajută foarte bine la teme acest robot,recomand!
David K
utilizator iOS
Aplicația e grozavă! Tot ce trebuie să fac este să introduc subiectul în bara de căutare și primesc răspunsul foarte rapid. Nu mai trebuie să mă uit la 10 videoclipuri pe YouTube pentru a înțelege ceva, deci îmi economisesc timpul. Super recomandat!
Sudenaz Ocak
utilizator Android
La școală eram chiar slab la matematică, dar datorită aplicației, mă descurc mai bine acum. Sunt atât de recunoscător că ai creat aplicația.
Greenlight Bonnie
utilizator Android
Această aplicație e super interesantă și seamănă ca tiktok-ul doar că tu ai doar teorie și explicații.
Karla S
utilizator Android
Nu mai trebuie să stau cu orele să învăț după caiet când pot să citesc de 2 ori lecțiile care apar aici și iau 10 la test ! Knowunity m-a ajutat să iau nota 9,20 la română ! Voi recomanda ff tare aceasta aplicate , să nu uităm ca are și chat GPT !👍🏻
Denisa B
utilizator iOS
CHESTIONARELE ȘI FLASHCARD-URILE SUNT ATÂT DE UTILE ȘI IUBESC Knowunity AI. E LITERALMENTE CA CHATGPT DOAR CĂ MAI DEȘTEPT!! M-A AJUTAT ȘI CU PROBLEMELE MELE CU MASCARA!! PLUS CU MATERIILE MELE ADEVĂRATE! EVIDENT 😍😁😲🤑💗✨🎀😮
Sarah L
utilizator Android
Este foarte bună te ajută la teme te face să înțelegi lecțiile am înțeles o lecție în 20 de minute i singură nu reușeam să o învăț dar cu Knowunity am învățat-o foarte ușor
Alessia V
utilizator iOS
化学の計算って難しそう?でも実は、**モル(mol)**という単位を理解すれば、目に見えない原子や分子の世界と、実際に測れる質量や体積を簡単につなげることができるんだ。化学反応の量的計算は、たった3つのステップで解けるようになる!

Acces la toate documentele
Îmbunătățește notele tale!
Alătură-te milioanelor de elevi
原子や分子は超小さいから、一つずつ数えたり重さを測ったりするのは無理だよね。そこで登場するのが**モル(mol)**という単位!これを使えば、見えない原子の世界と実際の実験をつなげられる。
アボガドロ定数(6.02×10²³個/mol)がキーポイント。どんな粒子でも1mol集まると、必ずこの数になる。水分子でも塩の粒でも同じ!
**物質量(mol)**は「粒子の個数÷アボガドロ定数」で計算できる。これが化学計算の基本単位になるから、しっかり覚えよう。
💡 覚えておこう: 1mol = 6.02×10²³個(どんな粒子でも同じ!)

Acces la toate documentele
Îmbunătățește notele tale!
Alătură-te milioanelor de elevi
原子量・分子量・式量は全部「相対的な重さ」を表していて、単位はない。でもモル質量は「g/mol」の単位がついて、実際の計算で使える形になる。
計算のコツは、原子量に「g/mol」をつけるとモル質量になることを覚えること!
💡 計算のコツ: 原子量18 → モル質量18g/mol(数値は同じ!)

Acces la toate documentele
Îmbunătățește notele tale!
Alătură-te milioanelor de elevi
**物質量(mol)**を中心にして、質量・粒子数・気体の体積が全部つながっている。この関係を覚えれば、どんな変換でもできるようになる。
3つの重要な公式:
特に気体の22.4L/molは標準状態(0℃、1気圧)でしか使えないから注意!液体や固体には絶対に使っちゃダメ。
💡 注意: 22.4L/molは標準状態の気体だけ!他の条件では使えない

Acces la toate documentele
Îmbunătățește notele tale!
Alătură-te milioanelor de elevi
化学反応式の係数って、実はすごく重要!この係数の比 = 物質量(mol)の比になるんだ。質量の比じゃないから間違えないで。
例:CH₄ + 2O₂ → CO₂ + 2H₂O 係数の比 1:2:1:2 = mol比 1:2:1:2
つまり、1molのメタンが反応すると、2molの酸素が必要で、1molの二酸化炭素と2molの水ができる。
計算の3ステップが超重要:
💡 最重要: 係数の比 = mol比(質量比じゃない!)

Acces la toate documentele
Îmbunătățește notele tale!
Alătură-te milioanelor de elevi
例題1: Mg 4.8gを燃焼させると、MgOは何g生成する?
ステップ1: Mgをmolに変換 → 4.8g ÷ 24g/mol = 0.20mol ステップ2: 反応式 2Mg + O₂ → 2MgO から、Mg:MgO = 1:1 ステップ3: MgOの質量 → 0.20mol × 40g/mol = 8.0g
例題2: C₃H₈ 11gを燃焼させるのに必要なO₂の体積(標準状態)は?
ステップ1: C₃H₈をmolに変換 → 11g ÷ 44g/mol = 0.25mol ステップ2: 反応式から C₃H₈:O₂ = 1:5 → O₂は 0.25mol × 5 = 1.25mol ステップ3: 体積に変換 → 1.25mol × 22.4L/mol = 28L
💡 計算のコツ: 単位を必ず書いて、3ステップを確実に実行!

Acces la toate documentele
Îmbunătățește notele tale!
Alătură-te milioanelor de elevi
テストでよくあるミス:
覚えておくべき原子量:H=1, C=12, N=14, O=16, Na=23, S=32, Cl=35.5, Ca=40
要点整理:
💡 合格への道: この3ステップを問題集でたくさん練習すれば必ずできる!
Companionul nostru AI este creat special pentru nevoile studenților. Bazându-ne pe milioanele de materiale de pe platformă, putem oferi răspunsuri exacte și relevante pentru studenți. Dar nu este vorba doar despre răspunsuri, companionul este mai ales despre ghidarea studenților prin provocările zilnice de învățare, cu planuri de studiu personalizate, chestionare sau conținuturi în chat și personalizare 100% bazată pe abilitățile și evoluțiile studenților.
Aplicația este disponibilă în Google Play Store și Apple App Store.
Da! Bucură-te de access la materiale de studiu, conectează-te cu alți elevi, și primește ajutor instant - toate acestea la un click distanță. În plus, câștigă puncte ca să deblochezi mai multe funcționalități!
2
Instrumente inteligente NOU
Transformă această notiță în: ✓ 50+ întrebări de exersare ✓ Flashcard-uri interactive ✓ Examen de practică complet ✓ Planuri de eseu
App Store
Google Play
Aplicația este foarte ușor de utilizat și bine concepută. Am găsit tot ce căutam până acum și am reușit să învăț multe din prezentări! Cu siguranță voi folosi aplicația pentru o temă la clasă! Și desigur, ajută mult ca sursă de inspirație.
Ștefan S
utilizator iOS
Această aplicație este super. Sunt atât de multe materiale de studiu și ajutor pentru elevi [...]. Materia mea mai problematică este franceza, de exemplu, și aplicația oferă foarte multe materiale ajutătoare. Mulțumită acestei aplicații, mi-am îmbunătățit franceza. Aș recomanda-o oricui.
Samantha Klich
utilizator Android
Wow, sunt cu adevărat impresionat. Am încercat aplicația pentru că am văzut-o promovată de multe ori și am rămas uimit. Aceasta este AJUTORUL de care ai nevoie pentru școală și, mai presus de toate, oferă atât de multe lucruri, precum exerciții și fișe de informații, care mi-au fost FOARTE de ajutor.
Anna
utilizator iOS
Te ajută să înveți foarte repede și ști foarte bine ce ai dori tu să înveți, vă recomand cu drag să încercați și să învățați mai repede.!
Thomas R
utilizator iOS
Foarte bună aplicația!!!! Mă ajută să înțeleg mult mai bine lecțiile și temele le termin mult mai repede.👍❤️
Paul P
utilizator Android
Te ajută foarte bine la teme acest robot,recomand!
David K
utilizator iOS
Aplicația e grozavă! Tot ce trebuie să fac este să introduc subiectul în bara de căutare și primesc răspunsul foarte rapid. Nu mai trebuie să mă uit la 10 videoclipuri pe YouTube pentru a înțelege ceva, deci îmi economisesc timpul. Super recomandat!
Sudenaz Ocak
utilizator Android
La școală eram chiar slab la matematică, dar datorită aplicației, mă descurc mai bine acum. Sunt atât de recunoscător că ai creat aplicația.
Greenlight Bonnie
utilizator Android
Această aplicație e super interesantă și seamănă ca tiktok-ul doar că tu ai doar teorie și explicații.
Karla S
utilizator Android
Nu mai trebuie să stau cu orele să învăț după caiet când pot să citesc de 2 ori lecțiile care apar aici și iau 10 la test ! Knowunity m-a ajutat să iau nota 9,20 la română ! Voi recomanda ff tare aceasta aplicate , să nu uităm ca are și chat GPT !👍🏻
Denisa B
utilizator iOS
CHESTIONARELE ȘI FLASHCARD-URILE SUNT ATÂT DE UTILE ȘI IUBESC Knowunity AI. E LITERALMENTE CA CHATGPT DOAR CĂ MAI DEȘTEPT!! M-A AJUTAT ȘI CU PROBLEMELE MELE CU MASCARA!! PLUS CU MATERIILE MELE ADEVĂRATE! EVIDENT 😍😁😲🤑💗✨🎀😮
Sarah L
utilizator Android
Este foarte bună te ajută la teme te face să înțelegi lecțiile am înțeles o lecție în 20 de minute i singură nu reușeam să o învăț dar cu Knowunity am învățat-o foarte ușor
Alessia V
utilizator iOS
Aplicația este foarte ușor de utilizat și bine concepută. Am găsit tot ce căutam până acum și am reușit să învăț multe din prezentări! Cu siguranță voi folosi aplicația pentru o temă la clasă! Și desigur, ajută mult ca sursă de inspirație.
Ștefan S
utilizator iOS
Această aplicație este super. Sunt atât de multe materiale de studiu și ajutor pentru elevi [...]. Materia mea mai problematică este franceza, de exemplu, și aplicația oferă foarte multe materiale ajutătoare. Mulțumită acestei aplicații, mi-am îmbunătățit franceza. Aș recomanda-o oricui.
Samantha Klich
utilizator Android
Wow, sunt cu adevărat impresionat. Am încercat aplicația pentru că am văzut-o promovată de multe ori și am rămas uimit. Aceasta este AJUTORUL de care ai nevoie pentru școală și, mai presus de toate, oferă atât de multe lucruri, precum exerciții și fișe de informații, care mi-au fost FOARTE de ajutor.
Anna
utilizator iOS
Te ajută să înveți foarte repede și ști foarte bine ce ai dori tu să înveți, vă recomand cu drag să încercați și să învățați mai repede.!
Thomas R
utilizator iOS
Foarte bună aplicația!!!! Mă ajută să înțeleg mult mai bine lecțiile și temele le termin mult mai repede.👍❤️
Paul P
utilizator Android
Te ajută foarte bine la teme acest robot,recomand!
David K
utilizator iOS
Aplicația e grozavă! Tot ce trebuie să fac este să introduc subiectul în bara de căutare și primesc răspunsul foarte rapid. Nu mai trebuie să mă uit la 10 videoclipuri pe YouTube pentru a înțelege ceva, deci îmi economisesc timpul. Super recomandat!
Sudenaz Ocak
utilizator Android
La școală eram chiar slab la matematică, dar datorită aplicației, mă descurc mai bine acum. Sunt atât de recunoscător că ai creat aplicația.
Greenlight Bonnie
utilizator Android
Această aplicație e super interesantă și seamănă ca tiktok-ul doar că tu ai doar teorie și explicații.
Karla S
utilizator Android
Nu mai trebuie să stau cu orele să învăț după caiet când pot să citesc de 2 ori lecțiile care apar aici și iau 10 la test ! Knowunity m-a ajutat să iau nota 9,20 la română ! Voi recomanda ff tare aceasta aplicate , să nu uităm ca are și chat GPT !👍🏻
Denisa B
utilizator iOS
CHESTIONARELE ȘI FLASHCARD-URILE SUNT ATÂT DE UTILE ȘI IUBESC Knowunity AI. E LITERALMENTE CA CHATGPT DOAR CĂ MAI DEȘTEPT!! M-A AJUTAT ȘI CU PROBLEMELE MELE CU MASCARA!! PLUS CU MATERIILE MELE ADEVĂRATE! EVIDENT 😍😁😲🤑💗✨🎀😮
Sarah L
utilizator Android
Este foarte bună te ajută la teme te face să înțelegi lecțiile am înțeles o lecție în 20 de minute i singură nu reușeam să o învăț dar cu Knowunity am învățat-o foarte ușor
Alessia V
utilizator iOS